游戏简介
把经典怀旧游戏塞进口袋,指尖小游专为安卓用户打造。它能轻松运行上千款塞班时代的 JAR 小游戏,动作闯关、策略竞技、角色扮演和休闲益智种类齐全。无需复杂设置,点击就能畅玩贪吃蛇、复古街机格斗等掌上经典。虚拟按键还原度高,操控流畅不卡顿,完美兼容不同尺寸的安卓屏幕。即刻下载,轻松找回曾经的按键记忆和青春情怀。
1.发现超多有意思的游戏资源,直接从这儿下载就行啦。
2.游戏分门别类特别齐全,资料库够丰富,拥有各种风格的手游。
3.看完简介马上试玩,速度设定你偏好的游戏内容.
4.自由畅玩超经典游戏,线上尽情体验喜欢的项目
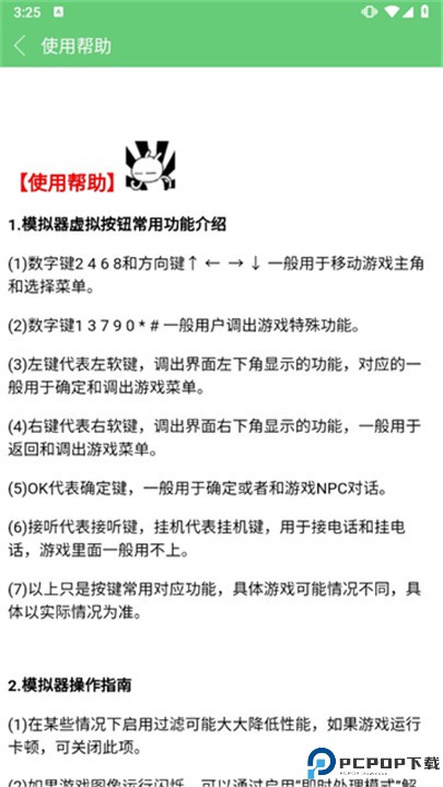
1.先从应用商店下载安装好「指小游」这个 APP,装完打开它,找到你喜欢的那款游戏,点一下那个「开始安装」的按钮就对了。

2.游戏安装成功以后,会直接跳到游戏的主界面,这时候注意到右上角了吗?对,就是那个菜单符号,点它就能打开设置选项了。

3.设置选项里内容挺多的,比如画面、声音这些,完全可以按照你自己的习惯来调,怎么顺手怎么设。

4. 设置完成后,那就回去找找那个醒目的「启动」或者「开始」按钮吧,点下去就能开心玩游戏啦。

1、试试直接在平台上找你最爱的游戏资源类型,它能不断给你推送有意思的、刚好合你口味的新内容。
2、打开 H5 小游戏区就能直接玩,边玩边发现和你兴趣相投的玩家,组队或闲聊都很方便。
3、随时进来社区的讨论板块转转吧,这里有活跃的玩家们一起分享技巧、聊聊游戏趣事,交流氛围挺热络的。
4、常常逛逛热点区域,能发现不少玩家们正热衷的新游戏或者话题资源,轻松跟上最新的热门玩法。
1、平台内置的多样化特性能够重新激活您对游戏的兴趣点,有效提升娱乐体验与满足感。
2、所有提供的游戏资源均可免费获取,确保您能持续发掘并体验丰富的经典及热门游戏内容。
3、平台为您提供详尽的游戏信息库,并将持续更新推送近期热门手游资源,便于您高效浏览与选择。
1、不同的特性可以让您重新体验到许多游戏中的乐趣,并且会非常快乐。
2、提供的游戏都可以免费来下载,让你可以发现更多有趣好玩的经典内容。
3、对各个游戏的情况有详尽的认识,近期将会有很多手游推送让你来选择。
一款专为安卓设计的经典游戏合集收录了上千款老式手机游戏。动作、策略、角色扮演等经典类型一应俱全。无需设置即可体验贪吃蛇、怀旧街机等作品。虚拟按键还原真实手感,操作流畅兼容各类屏幕。通过它便能重温按键手机的黄金年代,随时随地唤起青春记忆。
1.2版本
1. 优化用户体验
游戏信息
更多资讯MORE +
相关专题MORE +