应用简介
快手清粉助手软件下载还贴心提供视频水印添加、内容批量群发等实用工具,助力创作者日常运营更高效。在快手清粉助手软件下载安装手机版,无论你是刚起步的新手博主,还是追求精细化管理的大V达人,都能成为你优化账号结构、提升活跃度的得力助手。在快手清粉助手手机版下载安装最新版,精准粉丝更聚焦,内容传播更高效!
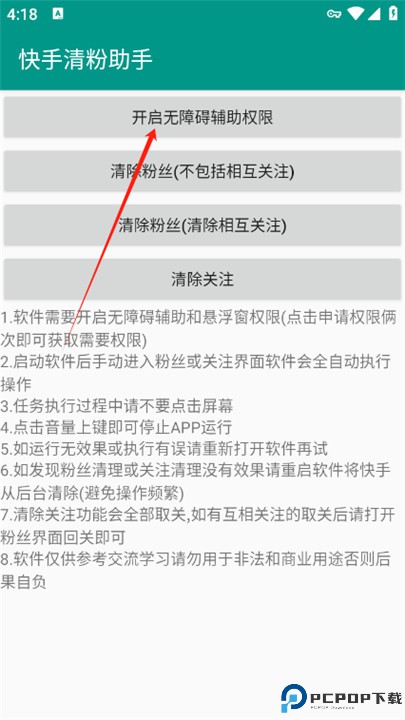
1. 先在本站下好并装上快手清粉助手,装备上线准备开工。
2. 启动软件后,记得先去点开无障碍辅助权限,给它开个绿灯。

3. 在权限列表里,找到快手清粉助手这一项,锁定目标。

4. 轻轻一戳旁边的小开关,激活无障碍服务,一键通关。

5. 权限搞定后回到主界面,正式进入清粉模式,干干净净没烦恼。

1. 自动甄别低互动粉丝,清理账号负担。
2. 管理粉丝结构,提升账号转化率和传播效率。
3. 支持视频水印批处理,塑造个人品牌标签。
4. 群发消息功能,强化用户粘性与互动频率。
5. 减少无效关注,提高推荐机制识别度。
1. 用了三天,清走了一堆假粉,账号主页变清爽了不少。
2. 操作不复杂,功能很实用,适合像我这种怕麻烦的用户。
3. 数据分析很到位,帮我发现了好几个长期潜水的僵尸粉。
4. 清完粉之后,账号推荐明显提升,点赞都多了。
1. 自动运行,无需手动挨个排查粉丝。
2. 算法识别能力强,不误伤正常用户。
3. 一站式管理,清粉搭配水印和群发全搞定。
4. 清理流程简洁,几分钟搞定一波账号整理。
5. 没有操作经验也能顺利使用,不怕出错。
问:开启辅助功能后为何无反应?
答:需确保后台未限制应用权限,建议关闭省电模式后重试。
问:清粉过程是否会影响账号安全?
答:使用模拟自然操作方式清理,不会触发平台风控机制。
问:如何确认粉丝是否被清理成功?
答:清理完毕后可查看系统日志或重新同步粉丝数据进行验证。
问:群发功能会被系统屏蔽吗?
答:建议控制发送频率与内容,避免出现重复信息刷屏现象。
应用信息
更多资讯MORE +
相关专题MORE +