应用简介
百观新闻 APP 是一款基于大数据技术的本地资讯平台,专注上虞区新闻信息聚合。它能让你快速掌握区域内发生的大小事件,及时获取各类实用资讯。软件融合了多种便捷的生活服务功能,满足日常所需。欢迎下载体验这一综合性的生活助手,轻松把握身边动态。
1、一手资讯触手可及:它提供了这座城市正在发生的各类新闻和丰富实用的功能,信息量足。
2、热点动态及时追踪:热点事件、各种类型的新闻都能查到,帮你迅速获取所需的相关内容。
3、 新闻直播直观体验:通过直播形式,能带你实时看到新闻画面,像亲眼看到事情发生,更真实地了解热点。
1、百观 app 挺机灵的,它会自动分析你平时爱看的类型,然后分好类,这样你就能轻松地发现感兴趣的信息啦。
2、政民沟通、便民服务这些常用功能,一点就能快速访问,放大文字的功能也很实用呢,帮助用户仔细查看细节。
3、把精彩的新闻放进收藏夹里,万一忘了还能随时打开再读,确保你不会错过重要内容。
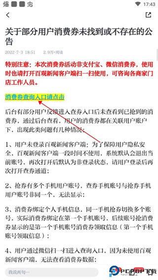
1、把百观 App 点开,找到里面的【新闻】栏目,嘿,消费券的入口就藏在里面啦。

2、进来这个页面后,手指往下一划拉,就能看到一段标成蓝色的文字说明,点一下它,消费券具体怎么用的规矩就全出来啰。

3、页面上专门有个地方写着【消费券查询入口】,点一下进去,自己兜里揣着哪些券呀,一目了然就能看清喽。

4、进到这一步呀,还能顺便瞄一眼消费券的使用小账本呢,买了啥好东西,花了多少券,通通记录得清清楚楚,心里头倍儿有谱。

1、打开手机就能见证城市日新月异的变化,关注家门口的新鲜事和民生新闻。
2、一键反馈生活中遇到的各类问题,帮您快速反映和处理,实实在在提升幸福感。
3、海量本地资讯随心阅读,用电子版代替纸质材料,环保又便利。
百观新闻 APP 打造你的上虞生活信息圈。它高效整合本地新闻资讯,快速了解区域大小事,及时获取各类实用信息。软件融入多样化便捷生活服务功能,是满足日常所需的综合性助手。欢迎下载体验,轻松掌握身边动态。
2.3.1版本
这次更新主要就是让大家使用起来更顺,程序运行得更稳当。如果你之前遇到过闪退啊、卡顿之类的小状况,更新完能好不少。
应用信息
更多资讯MORE +
相关专题MORE +