游戏简介
游戏中有着多样诸多的流派和玩法,肉鸽玩法充满了随机性
1、下面显示的是可以看见的角色属性,不穿装备时基础属性为:攻击力0、血量300、移动速度6.5、暴击率5%、暴击伤害50%,计算公式为[基础伤害*(100%+暴击伤害)],减伤率0%,计算公式为[受到伤害*(100%-减伤率)]。

2、还有隐藏起来的属性,冲击力,武器基础冲击力为:双刀,连弩为0,长刀:60,长弓,大剑:180,这个冲击力决定了击退效果,冲击力越高,击退距离越远,且敌人有不同稳定性,还有击退:将敌人向远离主角的方向快速移动一段距离,期间敌人的攻击和移动不受影响。
3、并且当[冲击力-稳定性]的值特别高时,可以触发击倒,击倒:击退后令敌人倒地,需几秒时间起身,还有攻速,这里的攻速有些不同,计算公式为:攻击间隔=[100%-攻速],只需要50攻速就能得到200%的效果,所以除了大剑,其他武器不知道玩什么,就试试叠攻速吧。
4、元素点是解锁主塔羁绊效果的条件,元素点的获取分为局内和局外,局外可通过属性词条获取,局内可通过改造防御塔获得元素点,普通升级会获得1点对应属性元素点,一阶元素塔会获得2点对应元素点,二阶元素塔会获得3点对应元素点。

5、品阶影响词条属性,品阶越高上限与下限越高,最高6阶,品质影响词条数量,白色普通:1条、绿色稀有:2条、紫色史诗:3条、橙色传说:4条、红色神话:5条。

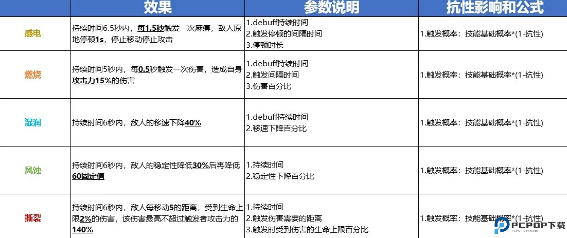
6、词条种类,词条搭配与属性效果息息相关,一般来说流派的构建就是围绕一个元素或机制进行构筑,任何词条在同一装备上只会刷出一个,连宠物都只能有一个。

不再只是旁观!操起武器,与你的防御塔并肩作战! 巧妙组合属性各异的防御塔,触发爆炸连携效果。战场随机掉落强力装备,海量词条自由搭配,创造无限战斗可能。心跳加速的策略动作塔防,等你来战!
1、游戏中的地图特别多,其场景完全不同的,可以不断的去挑战。
2、遇到的敌人实力会不断变强的,还得不断的挑战,同时快速增加自己一方实力才好。
3、战术一直都是很重要的,需要好好的使用,帮助自己一方获得最大的优势才行。
游戏信息
更多资讯MORE +
相关专题MORE +