应用简介
五岳阅卷手机版让阅卷更高效,为老师提供精准数据来优化教学,同时帮助学生聚焦弱项针对性提升。功能丰富如成绩分析和试卷回看,轻松应对各种考试需求,实现教育科技无缝融合。下载它,让每一分努力都带来实在进步!
1.批卷时随手画√或打 × 就像批纸质卷子一样顺,完全保留了老师最熟悉的手感。
2.学生哪道题错了点一下就能看到原始答题卡图片,核对分数时清清楚楚不怕看走眼。
3.系统能从分数段、知识点、班级对比等至少八个角度拆解数据,老师要重点讲什么、课后练什么心里更有谱。
4.每个学生都有专属报告单,错题分布、知识短板直接用雷达图标出来,抓薄弱项补课一点不费劲。
5.不管用的是手机还是平板,登录账号就能查班级排名和分数趋势,成绩更新随时刷手机就知道。
1.五岳阅卷操作起来没负担,界面明明白白,各项数据一清二楚,老师们用着特别顺畅!
2.孩子哪方面爱出错一目了然,马上就能看到错题集中在哪里,辅导起来目标明确,重点加强哪块心里更有谱了。
3.答题卡的电子图片随时都能翻出来查,想看就看,比翻找那种纸质的卷子真是省心省力太多了。
4.用它安排作业真方便,花上几秒就能搞定布置,以前那些繁琐步骤都省了,能省下很多时间做别的事!
1. 主页面直接显示所有科目成绩状况。要注意哟,小学和初中阶段的成绩按政策要求只展示等级,看不到具体分数

2. 在这里可以清楚知道自己的分数和班级、学校平均水平的差距。如果参与的是多校联考,还能直接对比其他学校的整体成绩数据

3. 用柱状图或折线图展示每科的得分率,看一眼就能大概判断各科目的强弱项,对自己的学习情况心里更有底

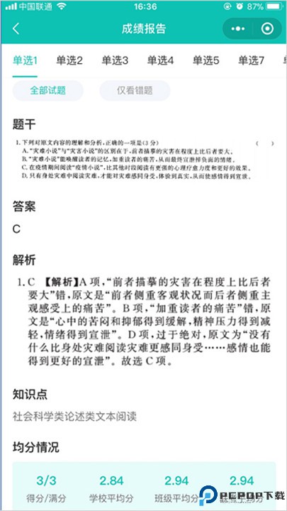
4. 每道小题的得分情况都列得明明白白:点 "均分" 按钮,立即显示该题在班级、年级或联考中的平均分;点 "答题卡" 图标,直接查看自己作答时的答题卡原图

5. 每道题都包含完整信息:题目内容、正确答案、解析思路、相关知识点,以及大家关心的平均分数据。页面顶部还能一键切换 "全部题目" 和 "仅错题" 的查看模式

1.老师们平时改卷子特别累,尤其是班主任们。五岳阅卷正是为你们设计的,能省不少力!
2.教研组要分析考试情况?那用五岳阅卷没错!它能提供详细的考试数据,辅助教研工作。
3.关心孩子学习的家长呀,通过这个平台生成的学情分析报告,能清晰地看到孩子的薄弱环节。
4.同学们想知道自己的分数丢在哪里了吗?五岳阅卷能让你看到每道题怎么扣的分,找到努力方向。
5.学校教务处的同仁们,用它来处理阅卷和数据,整个过程都能线上管理,减轻统计工作量。
1.能用图文对照的方式查题解,每道题的题干和详细答案都能直接点开看,遇到卡壳的题目时特别实用。
2.自动统计每道题目的班级平均分,帮你了解哪些题学生普遍容易丢分,评估考题难度和设计效果时很有参考价值。
3.成绩统计支持按学科、题型拆开分析,也能分班级 / 年级 / 学校不同层次查看,满足多维度教学复盘的需求。
4.提供多种查询筛选条件,即使考试结束后,随时都能回看当次所有学生的详细作答情况,重要数据不怕遗漏。
这款阅卷工具让教学工作高效轻松。为教师提供精准的学情统计与分析,快速掌握班级整体表现;帮学生清晰定位知识短板,实现针对性突破。内置成绩分析系统与试卷回放功能,全面覆盖各类考试场景。通过科技手段无缝衔接教学与评析,让师生每一步付出都能转化为可见提升,值得尝试。
4.5.6版本
1. 修复已知bug,提升APP 稳定性。
应用信息
相关专题MORE +