应用简介
233乐园作为资源丰富的游戏盒子,汇聚不同年龄段与群体的游戏需求,用户点击即可一键畅玩,免去找游戏、下载、安装等繁琐步骤。平台涵盖经典街机、刺激射击、创意益智、精美角色扮演等多类型精品游戏,满足多样化喜好。无论闲暇消遣还是好友挑战,233乐园皆能提供综合性游戏体验。
233乐园用法介绍
1、首页
每天准时实质更新大量市场上热门的小游戏,玩家可以随时随地的去观摩揣测。

2、分类
提供沙盒、竞技、塔防、MOBA、射击、生存、角色扮演、休闲、动作、闯关、解压、赛车等游戏题材,只为展示你所需要的分类以及内容。

3、好友
登录后就可以解锁好友功能,与好友一起联盟开黑吧。

4、排行
排行榜主要分为人气、最新、飙升、下载和期待榜,可以轻松找到近期热门游戏,或者预约即将上线的新游戏。

5、我的
玩过的游戏、收藏的游戏在这里都可以找到,还有热门的游戏活动和其它功能,使用过程中遇到问题、或者对游戏有建议也可以在这里反馈。

233乐园怎么申请退款
1、首先需要下载安装233乐园,进入软件之后,点击“我的”板块;

2、在这里点击“客服入口”;

3、选择充值问题;

4、如是未成年充值,则可以选择第一项“未成年充值退款”;

5、然后在微信搜索“龙威互动客服中心”公众号,关注;

6、关注之后选择“充值退款”,不要急着申请,可以先点击申请注意事项;

7、先在下面看看退款的注意事项;

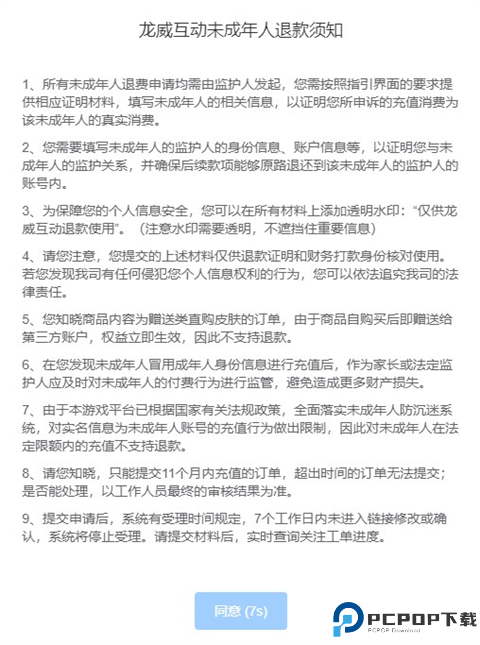
8、然后点击“申请入口”,进入之后会有未成年人退款须知,这里也要注意看哦!

9、看玩之后需要准备以下材料,
身份证明
材料1:未成年人出生证明
材料2:监护人户口簿户主页
材料2:监护人户口簿的个人页
材料2:未成年(小孩)户口簿个人页
拍摄一段您的小孩玩游戏的视频
充值的游戏区服、游戏ID截图
账号实名认证人手持身份证照片
账号实名认证人与未成年人关系证明

10、以及消费证明和特殊材料证明
消费证明:支付渠道流水证明;
特殊材料证明:能证明是孩子充值的材料包括但不仅限于:游戏内聊天记录,充值时的监控视频等。

整理完以上材料之后就可以提交了,提交之后工作人员会进行审核,申请结果以工作人员最终审核的为准哦!
233乐园怎么更换实名认证
1、首先我们进入软件后,直接找到我的个人中心,点击账号设置进入;

2、在账号与绑定设置页面,点击实名认证,如下图所示;

3、在实名认证页面,就可以点击输入自己需要修改的信息,记住一定要确保信息正确,否则无法通过认证,在我们确认修改后,当前的实名认证信息就会被清除,每天只有十次清除机会,输入好信息后,确认修改信息即可完成。

更新日志
v4.77.0.0-4778767版本
*修复Bug,优化用户体验
应用信息
相关专题MORE +