应用简介
玄奥八字是一款易学测字算命软件,能够帮助用户测算出自己的生辰八字和未来命运走向。用户只需要输入自己出生相关信息,就能快速得出结果,能对人生每一年的流年运气给出详细的评价,还有曲线图示,不懂八字也能看懂当前年份的运气。测算出的结果无论是好是坏且仅供参考,都要理性看待。感兴趣的朋友欢迎在本站下载体验。
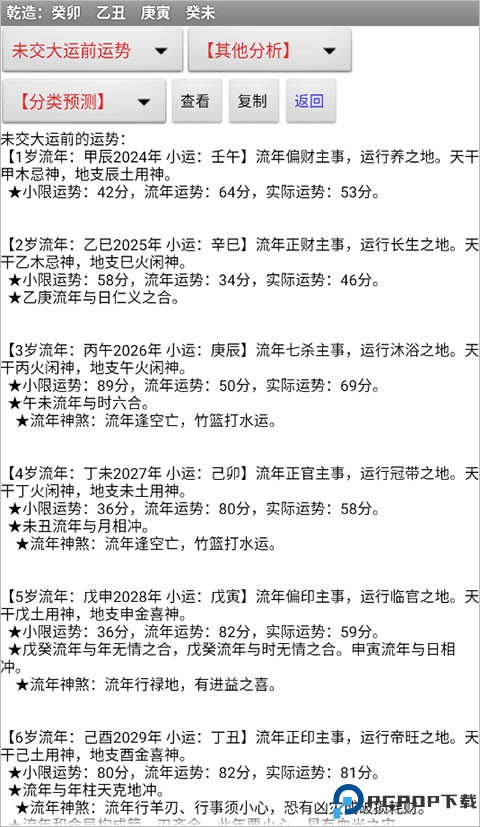
1、推算范围在公元前4713年到公元9999年,可以预测大概15000年内出生的命例,节气时间采用万年历数据,确保求得正确的八字2、软件自身具有一定的智能分析功能,对日主的旺衰、命局的五行生克制化都能给出恰当的评价,考虑了专旺、各种从格、化气、半壁、两神成象等特殊变格。3、对人生的每一年流年运气都给出详细的评价,还有曲线图示,即使不懂八字的人也能看出自己当年的运气。4、流日曲线,显示一个月内每日的运气、体力、智力、情绪走势图,直观的了解每日自己的状态。5、详尽的分类预测,可以推测个人性格特征、职业财运、祖业遗产、体质健康、学业、名气、官运、婚姻、家庭子女、兄弟姐妹等等。6、内有一些通俗易懂的民间预测方法,如:年月日时断命、鬼谷子两头钳、小儿关煞、六十甲子性格断等。7、具有从八字反推出生时间的功能,软件还带有万年历。8、良好的设置功能,可以设定八字重量是以农历还是干支来定月份,设定是否使用变格的喜用神取法等。9、带有两个八字量化分析工具,李氏四柱量化、其他四柱量化。
1、特有的“运势曲线图”让你把握每一年的运程。2、图解八字用直观易懂的饼图和直方柱了解命局中的阴阳五行关系。3、它能求得断八字所需的任何参数。4、但是应该知道八字的灵魂在于阴阳、五行生克制化的无穷联系。5、要灵活变通,不要完全刻板的按照软件给出的断语推断。
1、点击左上角的“新建",会弹出输入生日等参数的窗口,从上到下依次输入姓名、性别、生日、类别(保存命例时分类的)、公农历、是否农历闰月(选择了农历输入,才需要选择这个,如果是公历输入,这个没有影响)、出生地;提示:如果出生地没有在列表里,可以选择邻近的城市。只有使用了真太阳时或者地方时,选择地点才会对出生时间有影响,才会对八字有影响。
默认北京时间,选择地点不会影响八字。

2、输入完毕后,点下面的“排八字”就会排出八字盘了。提示:
年份选择框旁边可以直接输入年份,支持-4713到 9999年,合计约15000年。
点击左上角”柱”按钮,可以输入八字,反推出出生日期,来排八字。

3、点击上面的“分析”,可以查看八字的详细分析,可以滚动查看

选择某个年龄,可以查看当年流年运气点"分析"按钮,可以查看八字详细分析
点击"更多”,出来一个分析断语窗口

点击上面的“运气”旁边的列表,可以查看未交大运、各步大运的详细分析,还有其他更多分析解说。

4、点击"分析”切换到分析断语窗口后,再点击“盘式”,可以切换回八字彩色盘。5、点击菜单“导出”,可以把当前排盘图形、文本生成一个文件,保存到内存卡上,可以传到电脑上查看。6、连续点击两次手机上的“返回”按键,可以退出程序。7、在“流日曲线"界面,点击下面的年份、月份左右箭头,可以切换年月查看曲线。8、点击“菜单”,再点击“设置”,出来软件设置窗口,可以在设置里调整软件各项参数。点击”排盘字体”可以调节八字盘字体大小,点击“界面字体”,可以调节各个软件窗口的字体大小。9、软件设置里的“八字盘式”如果用第二种,在出来的八字盘上,点击某个大运干支,下面会显示这个大运对应的10个流年。10、点击八字盘右上方的矩形框,可以切换查看八字普通版、五行盘、十神盘、用神盘、阴阳盘、生克盘等。
11、在十二宫神煞图或一掌经图下,点击中间上方的灰色矩形框,可以切换查看一掌经图、十二宫神煞图。
1、“评语”:可以输入自己的评语。2、“菜单”:排好一个八字盘后,下面会弹出菜单,再点“保存”可以保存八字命例。3、“命例”:可以查看历史命例,默认显示最近保存的500个命例,点击“查找命例”,可以按条件查找更多历史命例。点击出来查找窗口后,点击“全部”,再点击"查找”,可以查找所有命例。4、“储存卡”:软件可以保存无限多个命例,默认命例数据保存到手机的“储存卡”也可以保存到手机内存里(如果保存到内存里,软件删除后,数据就全部丢失了,适用于没有内存卡的机器)。保存方法设置:点击“菜单”,再点击”设置”,出来设置窗口后,可以自己设置保存到什么位置
5、“整理数据”:使用一段时间后,如果保存命例数据超过500个后,并且比较频繁地进行增加、删除命例操作,点击“整理数据”可以优化命例显示和查找速度。
应用信息
相关专题MORE +