应用简介
zai定位是一款非常实用的手机实时位置分享软件平台,提供了精准的定位服务,为各位用户提供了方便快捷的导航体验,zai定位还有着在线沟通、实时提醒等多样化的功能,如果手机丢了,还可以借此功能来寻找自己的手机,对于朋友或者情侣的话,安装此软件可以第一时间知道对方的位置。
1、在本站下载该应用,安装至手机打开等待片刻

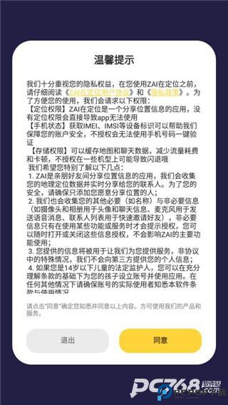
2、如图所示查阅温馨提示后,点击同意按钮

3、紧接着点击下方的进入按钮

4、查阅四项权限后,点击右下角的同意按钮

5、最后输入手机号码登录/注册即可使用

1、打开zai定位软件,进入应用启动管理,找到ZAI 并关闭自动管理,打开弹出的三个开关
2、保持休眠网络,点击电池,打开更多电池设置,打开休眠时始终保持网络连接的开关
3、通知设置,打开允许通知,进入下方的location,关闭角标通知
4、锁定后台页面,下滑ZAI 的后台窗口加锁就可以了
5、完成这些操作后,软件就会实时更新位置了
1、首先在手机上打开软件;
2、找到页面中的『添加好友』的功能,直接点击添加好友;
3、在点击之后就会看到来自其他应用的好友名单,直接点击『添加』;
4、点击『添加』之后就会出现下面图片中的『已邀请』的字样,等待好友接收自己的邀请就可以直接添加成功了。
zai定位在哪里可以设置固定位置?
1、在设置中,找到定位服务,可以开启或关闭定位服务,可以设置固定位置。
2、在地图界面,可以搜索到具体的位置,然后点击定位,可以将位置固定到指定的位置。
3、可以在记录位置时,将当前位置进行记录,以便日后可以回到这个位置。
4、可以通过设置地图的中心点,将当前位置固定在指定的位置。
zai定位什么情况下检测不到定位?
1、信号较弱导致定位失败。这种情况大多出现在隧道或地下停车场等遮蔽比较严重的地方,出去地面之后信号就会自动恢复;
2、流量用完或SIM卡欠费。和手机一样,汽车SIM卡欠费之后网络就会无法使用,网络信号断开后GPS定位就比较困难;
3、GPS天线脱落或损坏。GPS天线在很大程度上会影响GPS信号的接收强度,损坏或脱落必然会影响GPS信号。
zai定位为什么看不见好友定位?
1、手机的信号差,或者用户进入到了信号屏蔽的空间中,断绝了手机的一切信号;
2、手机本身的网络有问题,网速慢,或者直接无服务,所有的数据都不会实时更新;
3、好友可能开启了冻结位置的功能,所有完全不会在地图上看到位置移动的情况;
4、好友已经卸载了这款软件,卸载之后的应用不再为用户服务,所有的信息都冻结;
5、或者是自己手机的问题,一旦手机有任何的问题都会影响信息的传输和更新等。
v2.4.2版本
优化后台更新稳定性
应用信息
相关专题MORE +