游戏简介
233游戏乐园是一款专为游戏爱好者们设计的一款游戏下载平台,满足不同年龄段用户的游戏需求,准备了各种类型丰富的游戏,在这里可以轻松畅玩到当下最新爆火游戏,极速进入游戏页面中进行游玩体验,还有着强大的搜索功能,在搜索中输入关键词即可快速完成搜索任务,并带给你更多的欢乐,查看到当前热门的搜索记录以及标题,还有着非常丰富的游戏资讯内容以及热点服务。

1. 通过了解各种类型的优秀游戏,你也可以将最优秀的游戏互动简单化。
2. 带来最新的游戏资讯,让玩家可以打开软件查看自己感兴趣的游戏动态。
3. 玩家交流社区已经建立,在这里你可以自由地与玩家互动并组成团队。
1、首先需要下载安装233乐园,进入软件之后,点击“我的”板块;

2、在这里点击“客服入口”;

3、选择充值问题;

4、如是未成年充值,则可以选择第一项“未成年充值退款”;

5、然后在微信搜索“龙威互动客服中心”公众号,关注;

6、关注之后选择“充值退款”,不要急着申请,可以先点击申请注意事项;

7、先在下面看看退款的注意事项;

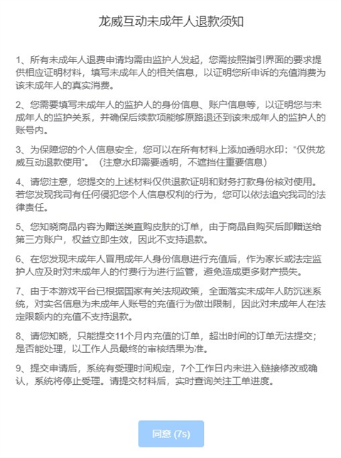
8、然后点击“申请入口”,进入之后会有未成年人退款须知,这里也要注意看哦!

9、看完之后需要准备以下材料,
身份证明
材料1:未成年人出生证明
材料2:监护人户口簿户主页
材料2:监护人户口簿的个人页
材料2:未成年(小孩)户口簿个人页
拍摄一段您的小孩玩游戏的视频
充值的游戏区服、游戏ID截图
账号实名认证人手持身份证照片
账号实名认证人与未成年人关系证明

10、以及消费证明和特殊材料证明
消费证明:支付渠道流水证明;
特殊材料证明:能证明是孩子充值的材料包括但不仅限于:游戏内聊天记录,充值时的监控视频等。

整理完以上材料之后就可以提交了,提交之后工作人员会进行审核,申请结果以工作人员最终审核的为准哦!
1. 在线发布个人更新,与朋友动态互动,随时动态交流。
2. 关注你感兴趣的朋友,并在第一时间收到朋友们的最新消息。
3. 设置消息提醒,启用消息提醒,并在收到最新消息后及时通知您。
4. 划分不同的兴趣互动圈,您可以在自己喜欢的圈子里讨论热点话题。
5. 在这里,你可以很快找到和你相处得很好的好朋友。朋友们可以随时在线交流,你可以通过聊天赚钱。
6. 所有收入均可通过个人银行卡或微信提现,并可实时查看提现进度。
-推荐:我们每天都会推荐和更新热门小游戏,更好地帮助你发现新游戏,体验新的有趣内容
-无需启动:点击游戏,直接玩。使用233 Park帐号,您可以在不登录的情况下体验所有游戏。它既简单又方便
-游戏圈:每款游戏都有自己的游戏互动圈,让你找到志同道合的朋友
-未知:拓展你的游戏品味,根据你的兴趣爱好提供新的游戏内容支持,享受乐趣
1. (游戏圈
为玩家提供一个游戏交流平台,分享你的游戏体验和游戏相关创意内容,与其他玩家进行真正的交流。
2. (战略指导
在游戏介绍页面,在策略部分,我们为您提供了深入的策略和游戏信息,以及相应的游戏工具,如源信影响地图资源查询等。
3. (方便的后端
它为开发人员提供了一个实用和方便的后端,使您能够快速提交游戏或应用程序。
4. (搜索
我们提供广泛的游戏类型,包括沙盒、竞技、塔防、MOBA、射击、生存、角色扮演、休闲、动作、通关、减压、赛车等。你能想到的任何类别都在这里。
233游戏乐园软件的操作使用非常简单,不断更新更多好玩游戏,体验感不断升级,诸多类型选择性也非常多,轻松选择到自己感兴趣的游戏,并根据用户的游玩习惯智能推送更多好玩精选游戏,随时随地尽情畅玩吧。
v4.62.0.0-4619771
优化使用流程
提升整体稳定性
游戏信息
更多资讯MORE +
相关专题MORE +