应用简介
minimax是一款人工智能软件。作为你的ai小伙伴,ta可以随时随地回答你的问题,通过深度的智能检索,利用更好的逻辑思维来为你解答所需求的结论。minimax还具备强大的长文理解能力,万字的篇幅只需要一分钟便可以集成归纳好大纲。
minimax能够提供多元化的编辑思路,让文字灵感不断的涌现出新的创意,并且通过关键信息以及要求,一键成文。
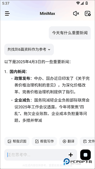
用户进入MiniMax手机app后可以在不登录情况下就可以直接免费与之对话,比如问些问题,整理些文本

可以开启语音播放功能帮你播放内容

在线翻译功能可以选择很多国家语言进行在线翻译

可以直接让它把刚生成的中文翻译成英文

点击底部识图功能可以上传图片让它识别

用户登录后不仅可以与其它设备平台上的MiniMax进行数据同步,而且还可以免费体验其全部功能

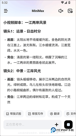
1、MiniMax目前已不可以生成视频了,但是官方推荐使用海螺ai进行视频创作,用户进入app后点击顶部的海螺视频会打开浏览器让用户下载安装海螺ai,当然用户可以选择在本站直接搜索海螺ai来下载使用

2、即使用户在输入框中直接输入“帮我生成一段描述一江两岸风景的小视频”,然后点击发送,用户看到的只是文字描述

3、你再反问它视频生成在哪里时它就会回答你无法生成视频了

提供大量丰富的写作素材,包括各类论文科技新闻评论文章可以极大地激发创作。
借助强大的自然语言处理技术,为用户提供最佳的语言模型让你的写作更加流畅。
智能优化提高文章质量和可读性,让文章更加精彩有条理易读懂优质内容的获取。
v3.3.0版本
交互设计改版,更简洁更流畅!
v3.0.1版本
修复了已知问题,提升了app稳定性和使用流畅性
应用信息
更多资讯MORE +
相关专题MORE +