游戏简介
《绯染天空》由 Key 社与 Wright Flyer Studios 共同打造,带你进入一个人类濒临灭绝的末日世界。神秘 "星癌体" 肆虐地球,唯有驾驶决战兵器 "炽天使" 的少女部队能与之一战。你将化身指挥官,带领这些肩负使命的少女直面强敌,在探索末日真相的过程中见证她们的蜕变与羁绊,感受她们为守护家园迸发的炽热信念。即刻加入,与少女们共同书写拯救地球的壮烈篇章!守护地球的重任就交给你了。
1、巨大威胁降临:
地球正在遭受一种叫 “巨蟹座” 的神秘生命体的猛烈攻击。这玩意儿可厉害着呢,人类过去造的所有武器,在它面前都像玩具一样没用。人类拼尽全力去战斗,但被打败了,输得很惨。
2、世界的沦陷与希望:
战争让很多地方成了废墟,国家一个接一个消失。如今,地球上大部分土地都落入了 “巨蟹座” 的控制之中。就在人类觉得快要撑不住、可能要灭绝的关头,新的转机出现了 —— 一种叫 “炽天使” 的新武器被研发了出来。哎呀,这可是救命的玩意儿!只有这 “炽天使”,才能有效打击那个 “巨蟹座”。
3、最后的战士:
但问题来了,这 “炽天使” 不是谁都能用的。必须得是具备特殊能力的人才能操控它。人们发现啊,能操纵 “炽天使” 的人都有一个共同点:她们全是年轻的女孩,而且得是有天赋的那种。于是,人类把所有能找到的、拥有这种特殊才能的少女集结起来,组成了一支寄托着最后希望的部队,就叫 “炽天使部队”。故事的主角,茅森沙耶加,她正是这样一位被命运选中的少女,怀着复杂的心情,加入了对抗 “巨蟹座” 的战斗。嗯,这就是故事开始的地方。
一、战型篇
这里准确说是属性队伍分析,讲火冰雷光暗六属队伍的发展状况。
会分属性讲解当前各队伍的角色定位与整体发展。
内容比较深,没有全角色收录,专业术语多,新手看看就行。
纯新手建议先看针对单角色的分析贴,那个更易懂。
[攻略] 现环境 SS 角色分析、简评、首抽推荐传送门 他说周末写完,相信他。
除非你只想了解现在各属队伍情况,否则建议玩一阵子理解了再看这楼。
开始前先讲数学课,‘模板’。
不一定要学,除非你想透过数学理解角色设计强度。
但这词下面会多次出现,所以解释一下。
‘模板’指游戏技能组设计有个公式:
单体伤害 = 750 + 60 * SP^2;群体伤害 = 750 + 45 * SP^2
这里的 sp 不是实际消耗 sp,是其大招增减正负效果占用 sp 后的 sp。
直接看例子。
首先是标准模板,耗多少吃多少。
范例黎明月歌大招,14sp 单体,无正负面效果(对 HP/DP+30% 不算),14sp,750+60*14^2=12510。
有标准就有例外。
首先是带正面效果,提供 + sp,导致技能输出比帐面 sp 低。
范例雷 tama 大招,15sp 单体,附带雷属强,伤害 12510。
12510 回推得 14sp。
附带雷属强让 14sp 大招必须 + 1sp,花 15sp 使用。
官方定正面效果 sp 价值大都便宜。
例原版白河大招 15sp 单体,对 HP 增伤 50%,伤害 13365。
13365 回推 14.5sp,对 HP 增伤 30% 提 50% 占 0.5sp。
实际计算:
14.5sp 对 HP50% 伤害 13365
1.5=20048
15sp 对 HP30% 伤害 142501.3=18300
这种称超模,优于一般输出模板。
再来是带负面效果,提供 - SP,导致技能输出比帐面 sp 高。
范例浴衣 yuki 大招 13sp 单体,附带减防,对 DP+50%,伤害 13365。
13365 回推 14.5sp。
前面对 DP+50% 值 0.5sp。
yuki 大招计算应是:
14.5(伤害面板) + 0.5(DP+50%) - 2(减防) = 13
减防负面让 15sp 大招 - 2sp,只需 13sp 使用。
问:怎么知道效果增减几 SP?
答:不知道,只能等官方出新角色后推算。
有人会跳脱规矩。
上面说减防负面 + 2sp 伤害。
看西装 yuki 大招:
13sp 群体、自身增攻、自身减防,伤害 10875、DP+50%
代入群体公式 10875=750+45*X^2,得 X=15。
15-2=13,自身增攻和 DP30% 提 50% 完全没占模。
另一个例子:
HP 增伤 30% 提 50% 占 0.5sp、附带的属强占 1sp。
立华奏大招 15SP,单体、对 HP50% 增伤、带光属强,伤害是多少?
推理 15-1.5=13.5,750+60*13.5^2=11685?
错,实际官方给 12510,14sp 模板,0.5sp 不见了。为什么?不知道,官方开心。
大部分角色遵循,偶尔有特别赚或亏的。
特别赚的成强输出,特别亏的沦为吉祥物。
最后提醒,这模板是玩家观察推断,官方从未公开说明设计逻辑或效果占几 SP。
别太放心上觉得官方必须如何设计。
终归他开心怎么给就怎么给。






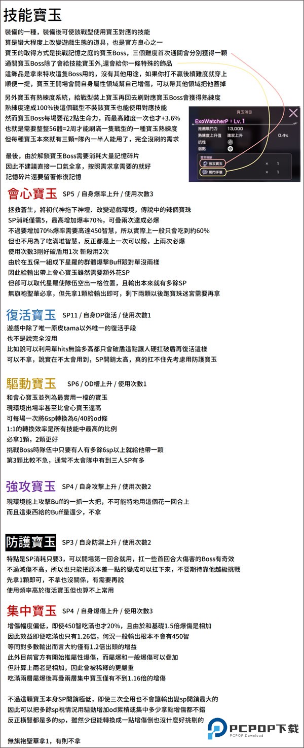
二、技能宝玉篇

三、分数挑战篇

四、迷宫篇

五、战斗篇

一、角色养成篇

二、饰品链成篇

剧情 + 战斗模式
玩家扮演主角茅森月歌与其他角色展开对话,按日推进剧情,特殊时刻触发战斗,战斗胜利后继续剧情。游戏中可通过挑战副本获取道具,提升等级。
游戏战斗采用回合制对战模式,仅有 PVE 副本,无 PVP 功能。
战斗中最大上场人数六人,分前卫三人和后卫三人,后卫不能行动也不会受伤,前后卫角色在每回合开始前可随时任意互换。
基本战斗元素介绍:
HP: 敌我双方 HP 条均不可恢复。我方队伍中只要一人 HP 归零,即宣告战斗失败。
DP: 如同护盾。可由治疗角色恢复。多数情况下我方 DP 归零即不可恢复,少数治疗技能和道具可复活 DP 条。敌人拥有 DP 条,经过一定回合数自动恢复,即使被破坏也可复活。敌人 DP 条被破坏时有一回合无法行动。
SP: 技能点数,释放技能用。每个角色每回合自动恢复 2 点,上限 20 点,超过上限后不会自动恢复。可通过 OverDrive 继续叠加。
破坏度: 敌方 DP 被破坏后,HP 条上显示的数值,随我方攻击积攒。敌方破坏度越高,我方对其造成伤害越高。破坏度不会下降,有上限。
OverDrive: 右上角怒气条,随我方攻击积攒,最高三阶段。释放时按阶段数(1/2/3),为我方全员在 1/2/3 回合内提升 10% 伤害,同时一次性恢复 5/12/20 点 SP。OverDrive 发动回合中敌方不能行动、己方不自动恢复 SP。
1、沉浸式剧情体验:
核心背景聚焦 “对抗星癌体”,剧本由知名编剧麻枝准(麻子)操刀,巧妙融合悬疑、悲剧与温馨元素。全程角色语音演绎大幅提升故事感染力。
2、策略性卡牌战斗系统:
角色明确划分为破盾、输出、回复、施加 Debuff 等不同职介定位。敌人存在特定属性弱点与抗性机制,玩家需根据关卡特性动态调整上阵角色与策略。
3、多样化玩法模式:
主线剧情是推动故事发展的核心路径,推进可解锁新角色和游戏功能。棱镜战作为获取日常资源与角色经验的核心途径。支持与好友组队进行特定冒险与竞技挑战。
1、深度养成体系:
通过抽卡获取角色,依靠升级提升基础属性,利用转职系统解锁角色潜力与拓展职业定位。装备系统和饰品系统提供进一步强化角色战斗能力的途径。
2、精美的二次元画风:
采用高质量 2D 美术呈现,角色立绘精美且具备动态效果表现力。游戏场景渲染充满奇幻色彩,视觉表现突出。
3、背景音乐与音游战斗元素:
游戏每个章节均配有专属主题曲,音乐风格丰富多样。核心战斗中巧妙融合音游玩法元素,玩家可通过把握节奏进行打击操作获得额外战斗收益(如 SP 回复、伤害加成等)。
这款二次元卡牌 RPG 在视听层面堪称顶级,精致的画面搭配沉浸感极强的音乐与角色配音,构建出极具张力的演出效果。其剧情深度与策略性战斗系统完美融合,角色互动充满细节活力,对重视叙事体验和策略搭配的玩家具有强大吸引力。
v5.15.1版本
优化游戏体验
游戏信息
更多资讯MORE +
相关专题MORE +