应用简介
MultiTTS软件是一款非常好用的语音播报服务类型软件,在这款软件之中可以进行自由的调整,通过切换不同的语音参数,让你就算是离线的方式也可以进行电池优化、编辑更换以及导入数据等不同的功能。MultiTTS软件之中可以任由你自定义的对声音进行改动,带来完全不一样的声音效果,支持文本的语音转化,解放双手的同时让你获取更加舒适的离线听书体验,找到自己喜欢的书籍进行听书吧。
1、下载并安装MultiTTS软件。
2、打开软件,下载音源压缩包。
3、在MultiTTS中点击右上角三个点,找到【导入数据】并打开。
4、找到并选中下载好的语音数据包即可导入。
5、打开一个小说阅读app,选择一个小说并打开朗读模式。
6、设置朗读引擎为MultiTTS,并调整语速、音量、音调等。

1、MultiTTS语音包下载支持个性定制,提供海量背景音乐供选择,让语音作品更具特色。
2、无论小说、新闻还是其他文本,能驾驭方言朗读,都能完美适配。
3、全程本地运行,提供数百个离线音源,播放时无需耗费手机流量。
4、下载满足有声阅读、新闻文章阅读需求。高品质男声、女声一应俱全。
5、享受极致的听觉盛宴。文本内容可以以真人朗读的方式展现出来。
6、除了已添加的语音包,语音引擎支持无限扩展,还能手动导入语音包。

1、大家在播放的时候完全不会耗费你的手机流量,数百个离线音源,完全本地运行。
2、高品质男声、女声应有尽有,音色非常的丰富,支持有声阅读、新闻文章阅读等。
3、MultiTTS语音包下载文本转语音真人朗读模式,支持小说阅读、有声阅读、新闻阅读、文章阅读等等。
4、除了已经添加的语音包,支持语音引擎无限扩展,大家也可以添加更多的语音包。

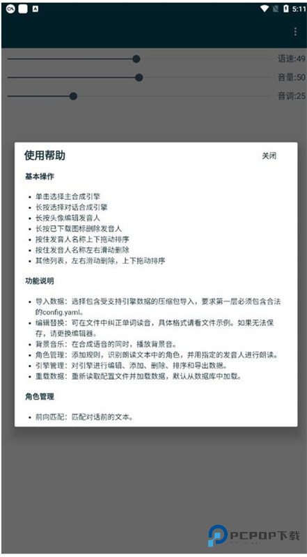
1、导入数据:选择包含受支持引擎数据的压缩包导入,要求第一层必须包含合法的config.yaml。
2、编辑替换:可在文件中纠正单词读音,具体格式请看文件示例。如果无法保存,请更换编辑器。
3、背景音乐:在合成语音的同时,播放背景音。
4、角色管理:添加规则,识别朗读文本中的角色,并用指定的发音人进行朗读。
5、引擎管理:对引擎进行编辑、添加、删除、排序和导出数据。
6、重载数据:重新读取配置文件并加载数据,默认从数据库中加载。

MultiTTS软件之中可以通过导入数据以及自定义声音的方式来带来不一样的音乐效果体验,阅览不同的书记,调整不同的语速,排列、导出、删除数据,获取最舒适的聆听体验吧。
应用信息
同类应用
更多资讯MORE +
相关专题MORE +