游戏简介
成为你的男仆(Maidboy)是由steam移植的二次元漫画剧情乙女手游,故事里你是一名忙着课业的大学生,无暇做饭打扫的你偶然被朋友问要不要一起同住,成为你的男仆,随后展开一系列的故事有趣、浪漫、搞笑的故事。你的生活是否会因为他的出现而改变呢?快来下载成为你的男仆手游就知道啦!
1. 进入游戏点击开始。

2. 创建你的角色名。
3. 点击屏幕来推动故事发展。

4. 做出选择来引导故事的走向。

第 1 步,进入路线。(当 MC 睡着并做梦时会发生这种情况):
Rudy:
“他听起来有点粗暴。我觉得我认识他”
“对于穿着这样褶边围裙的人来说,他看起来很脾气暴躁,尽管他脸颊发红的样子很可爱。”
“他向我递出一个饭盒,悄悄地指着已经做好早餐的桌子。”
Nix:
“无论是谁,他都很友好,而且很有活力。我觉得他很熟悉”
“他穿着女仆装看起来很开心,他不停地转来转去,好像没有什么可耻的。”
“他高兴地站在一边,朝地板和墙壁做了个手势。好像在我醒来之前他就把它清理干净了。
第二步,结局!
ED1(Nix)
一旦你进入他的路线,你基本上每时每刻都拒绝他,当他有 10 点绝望点时,结局应该会触发。
当他要求和你一起睡觉时,假设你有一个备用床垫 (+1)
当他炫耀女仆装时问“为什么”(+1)
“我觉得这已经够了,不是吗?” (+1)
当他给你早餐时想“(不幸的是,那不是我的菜)”(+1)
跑,假装你从未在校园里见过他 (+1)
当他要求拥抱时,告诉他留在自己的位置 (+1)
当他要求告别拥抱时,告诉他“已经走吧”(+2)
在鲁迪面前说他不是你男朋友(+2)
ED2(Rudy)
进入鲁迪的路线
当他的朋友问你喜欢什么样的男人时,说你想要一个“可爱又甜美的人。总是在那里帮助我。
(我发誓,这对鲁迪来说仍然是一个圆满的结局!
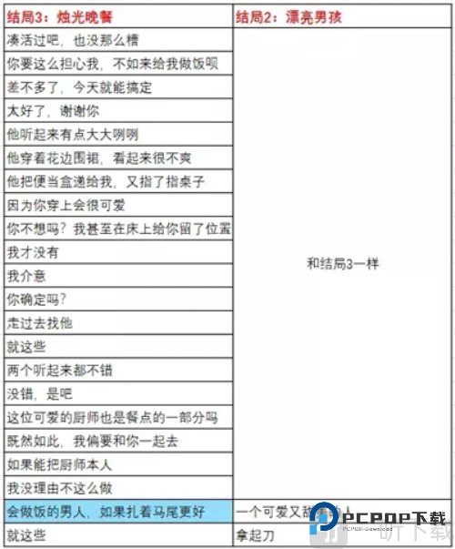
ED3(Rudy)
进入鲁迪的路线
当他的朋友问你喜欢什么样的男人时,回答说“会做饭的男人,如果他们扎马尾辫就好了!也许他们的名字以'R'开头?
ED4(Nix):
进入尼克斯的路线
不要完全拒绝他,至少要和他友好。(确保他的绝望点在10以下)
当他忏悔时,回应说“好吧,别说了,给我一些时间。(+3)
如果他的绝望点数为 5 或以上,则应该触发结局。
ED5(Nix):
与结局 4 类似,但请确保尼克斯的绝望点低于 2,因为告诉他“好吧,停止,给我一些时间”将增加 3 分。
如果他的绝望点数为 4 或以下,则应该会触发此结局。
ED6(Nix)
进入尼克斯的路线
选择任何东西,但要确保你不要一直拒绝他,因为这会导致 ED1 发生。
接受他的忏悔。(这将使他的绝望点降至 0)


1. 游戏设有丰富的主线和支线剧情,玩家会跟多位男仆互动交流。
2. 玩家的每个选择都会影响故事的发展,玩家可以重复玩,体验不同的结局。
3. 设有浪漫的剧情和事件,让玩家可以跟男仆增进感情和亲密度。
游戏的剧情丰富且扎实,玩家可以在互动中了解每位男仆的个性和背景,并选择感兴趣的故事线来发展,玩出不同的结局。多个结局的设定增加了游戏的可玩性,有趣的任务和剧情让你体验浪漫的爱情故事哦!
游戏信息
更多资讯MORE +
相关专题MORE +