应用简介
qrspeed软件是一款智能机器人的词库软件,在这款软件之中可以很好的帮助智能机器人进行日常的编辑以及词库的管理,展开一系列的检测,让你只需要导入的方式就可以将文字加入到词库之中,完全不需要技术的编程就可以轻轻松松的进行改动。qrspeed软件之中可以快速的扫描并且清理手机之中的文件、缓存以及无用的应用,完美的释放你的存储空间,提高你的运行速度,享受最完美的功能吧。
1、高效清理:qrspeed能够快速扫描并清理手机中的冗余文件、缓存和无用应用,释放存储空间,提高运行速度。
2、智能管理:软件具备后台应用管理功能,能够智能识别并关闭不必要的后台进程,减少手机资源的占用。
3、电池优化:通过优化手机的电池使用模式,延长手机的续航时间,让用户无需频繁充电。
4、一键加速:用户可以通过点击“一键加速”按钮,快速清理手机内存,提升运行速度。
5、自定义管理:用户可以根据自己的需求,自定义清理和管理项目,实现个性化的手机优化。
6、实时监控:软件提供实时监控功能,让用户随时了解手机的运行状态,及时调整优化策略。

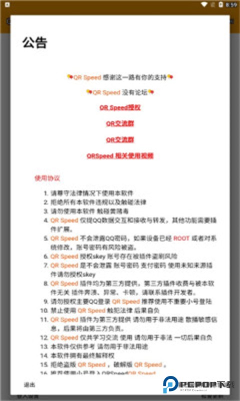
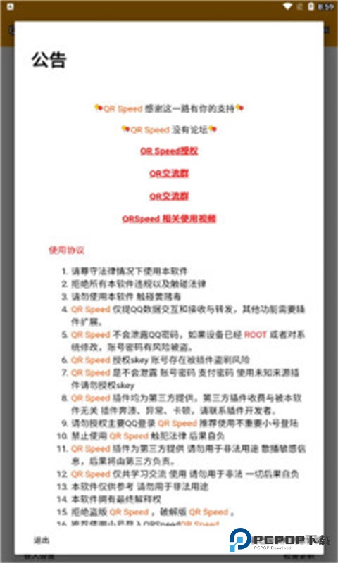
1、使用方便,沒有过多繁杂的流程,有须要的可以随意来感受。
2、软件就可以协助你全自动闲聊,自动回复朋友发过来的信息,十分便捷!
3、里边也有众多高品质的句子,服务平台还会继续立即的为用户开展升级。
4、为用户给予了详尽的使用方法,关键的是里边的作用十分的丰富多彩。

1、可帮助你自动聊天,自动回复好友发来的信息,非常方便。
2、支持自动同意添加好友,支持通过插件控制添加好友。
3、可以批量导入qq号,可以在软件同步登录qq。
4、导出全部账户信息,支持群名片设置,支持群头衔设置。

1、这里有很多便捷的功能包括群发消息、群批量管理、消息回复等。
2、一个个的回复非常消耗时间,QRSpeed可以帮助用户快速管理,安全可靠。
3、并且都是可以免费使用的,有很多用户会同时拥有很多qq来办公。
4、登录之后就可以选择不重要的信息帮你回复,还能抢到好友发的红包。

qrspeed软件之中你可以体验无比舒适的便捷功能,通过批量回复的方式来进行功能的体验,导入不同的QQ号,在软件之中直接通过插件来进行添加和控制吧。
应用信息
同类应用
更多资讯MORE +
相关专题MORE +