游戏简介
国产GAL初心之作,解锁宿命与羁绊
鸑鷟镜花水月手机版是一款国产galgame游戏,背景设立在校园中,讲述男主邵晓风与妹妹小雅的普通的日常生活,因神秘转校生戴子玲和冷漠班长秦梦瑶而变得不普通起来。游戏内玩家将扮演邵晓风,通过与戴子玲、秦梦瑶等支线探索,逐渐解开转校生的真实身份,以及邵晓风和妹妹小雅的身世之谜。鸑鷟镜花水月手游的场景以及角色立绘采用手绘风格,搭配与剧情深度契合的原创配乐,能让玩家更具沉浸感。
1、以校园为舞台,融合奇幻元素与轮回主题,通过细腻剧情和多结局设计探讨命运与真实。
2、班长、戴子玲、小雅三条主要角色路线,多个分支结局。
3、背景和对话中融入了许多中国学生熟悉的校园生活细节和社会元素,增加了代入感。





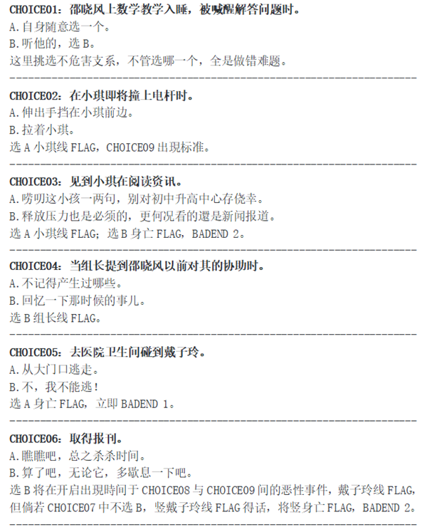
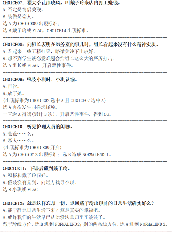
1、小雅线


2、班长线


3、戴子玲线


1、早期高质量的国产视觉小说,为同类游戏开创了先河。
2、融入了中国学生熟悉的校园生活和社会细节,拥有独特的亲切感。
3、画面精美、人物立绘和CG质量很高,配乐备受好评。
游戏信息
更多资讯MORE +
相关专题MORE +