游戏简介
动作冒险手游
家园卫士0.05折游戏是一款动作冒险手游。游戏背景设定在原始时代,这里有着巨兽,恐龙等众多的原始生物存在,玩家需要和这些怪物战斗,努力赢取游戏的胜利,捍卫部落的安全。游戏内有其中职业选择,众多的武器装备,玩家可以自由搭配组合。游戏内可以升级角色获取更多更强大的技能,可以升级锻造装备,不断的提升实力,应对各种强大的敌人。游戏玩法有趣,操作简单,感兴趣的玩家快来下载游戏,开启一场游戏之旅吧!
1、雨神技能

2、太阳神技能

3、夜神技能

4、守护神技能

5、风神技能

6、冥神技能

7、雷神技能

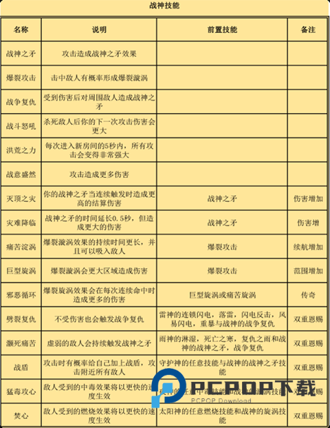
8、战神技能

1、七大职业选择,雷神,太阳神,夜神,战神,雨神,风神,守护神七大职业,各有各自的效果技能。
2、多维度升级系统,可以通过装备的佩戴升级,角色等级的升级等等方式来不断的提升战斗力。
3、多样化的敌人设计,各种不同行为模式和攻击方式的敌人。
1、原始部落画面风格,场景设计可爱精致。
2、丰富的装备设计,装备具有不同的品质,不同品质不同种类的装备穿戴的效果不同。
3、锻造房可以挂机生产锻造石,用来解锁升级装备锻造,轻松获取大量游戏资源。
1、大量可爱的萌宠设计,超低价格就可以获取。
2、灵活运用走A,指尖极限微操来击败怪物。
3、游戏福利活动众多,持续运营,各种活动持续更新。
游戏信息
同类游戏
更多资讯MORE +
相关专题MORE +