游戏简介
乌托邦起源是一款末日生存建造类游戏,玩家在游戏中可以收集各类资源来建造各种房屋和自己的城邦,也可以制作各种物来与boss怪兽进行战斗。游戏还拥有超大的地图场景供玩家探索,涵盖草原、沙漠、冰原、海洋、岛屿、地下等多种地形和区域。值得一提的是游戏的玩法非常自由,没有任何的任务来束缚玩家,战斗、建造、探索等丰富的玩法供玩家选择。
一、食物配方以及功效
1、奶制品
可可豆=巧克力酱 (食物+ 30)
可可豆 +椰子=巧克力椰果 (食物 +30)
可可豆+ 牛奶=巧克力牛奶 (食物+ 20,水份 +40
可可豆 +牛奶+ 小麦=巧克力蛋糕 (食物 +40)
可可豆+ 牛奶+ 红豆=珍珠奶茶 (食物+ 50)
红豆 +小麦=豆沙包 (食物 +40,水份-10)

2、烧烤
烤章鱼 +小麦=章鱼小丸子 (食物 +20)
烤章鱼+ 小麦+ 番茄=鱿鱼汉堡 (食物 +30)
烤鸡腿+ 小麦+ 番茄=经典汉堡 (食物+ 60)
烤猪排+ 小麦+ 番茄=猪排汉堡 (食物+ 30)
烤牛排+ 小麦+ 番茄=牛排汉堡 (食物+ 80)
烤野味+ 小麦+ 番茄=野味汉堡 (食物 +30)
大龙虾+ 小麦=龙虾小丸子 (食物 +30)
小龙虾+ 小麦=小虾小丸子 (食物 +30)
小龙虾+ 烤辣椒=麻辣小龙虾 (食物+ 80)二级耐力buff

3、水果类
草莓=草莓酱 (食物,水份+ 20)
草莓 +小麦=草莓派 (食物+ 20水份+ 5,耐力 +10)
草莓 +椰子=草莓椰果 (食物+ 30)
草莓+ 牛奶=草莓牛奶 (食物 +30)
草莓+ 牛奶 +小麦=草莓蛋糕 (食物+ 30)
蜂蜜+ 生鸡蛋=蜂蜜鸡蛋羹 (食物 +30)
牛奶+ 蘑菇=奶油蘑菇汤 (食物+ 20,水份+ 50)
牛奶+ 红蘑菇=红蘑菇汤 (食物+ 20,水份 +50)二级御寒buff
牛奶+ 蓝蘑菇=蓝蘑菇汤 (食物 +20,水份+ 50)二级祛热buff
牛奶+ 椰子=椰奶 (食物+ 5,水份+ 20)一级祛热buff
牛奶+ 小麦+ 椰子=西米露 (食物 +10,水份 +20)一级祛热buff

4、其他
辣椒+ 生猪排=辣椒炒肉 (食物+ 20,水份 +5)二级御寒buff
菠菜 +生鸡蛋=下品菠菜炒蛋 (食物 +30)
菠菜+ 烤鸡蛋=下品菠菜炒蛋 (食物+ 30)
菠菜+ 生鸡蛋+ 黄豆=菠菜炒蛋 (食物 +60)
生鸡腿+ 蘑菇=小鸡炖蘑菇 ( 食物 +20,水份 +50)一级耐力buff
苹果+ 小麦=苹果派 (食物+ 30)
生牛排 +小麦=牛肉包 (食物+ 30)
南瓜+ 小麦=南瓜小丸子 (食物+ 30)
野味肉块+ 小麦=野味肉包 (食物+ 30)
烤鸡蛋+ 小麦=蛋黄小丸子 (食物+ 30)
胡萝卜+ 生羊排=羊排汤 (食物+ 50,水份 +50)二级耐力buff

二、饲料大全
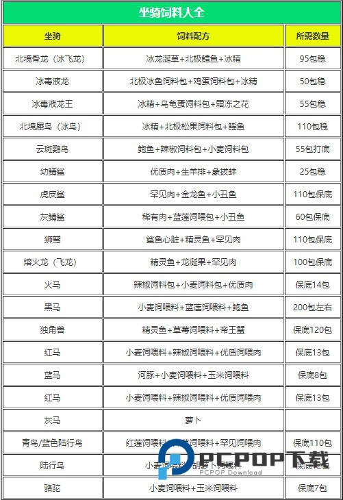
1、坐骑类
红马饲料:优质饲喂肉+饲喂料小麦+饲喂料辣椒(它吃10包饲料)
蓝马饲料:河豚+饲喂料小麦+饲喂料玉米(它吃8包饲料)
黑马饲料:饲喂料蓝莲花+饲喂料小麦+鲍鱼(它吃52~101包饲料)
骆驼饲料:饲喂料玉米+饲喂料小麦小麦宠物粮(它吃6包饲料)
陆行鸟饲料:饲喂料小麦+饲喂料胡萝卜胡萝卜饲料(它吃10包饲料)
蓝色陆行鸟(青鸟)饲料:饲喂料红莲花+饲喂料洋葱+罕见饲喂料(它吃101包饲料)
独角兽饲料:饲喂料草莓+精灵鱼+帝王蟹(它吃100~200包饲料)
毒液龙饲料:饲喂料毒蘑菇+鸡蛋+稀有饲喂肉(它吃17~21包饲料)

2、世界Boss类
猛犸饲料:松果+饲喂料胡萝卜+大龙虾(它吃12包饲料)
雪猛犸饲料:饲喂料玉米+饲喂料土豆+大龙虾(它吃12包饲料)
霸王龙饲料:松露+优质饲喂肉+饲喂料土豆(它吃12包饲料)
暗黑霸王龙饲料:象拔蚌+罕见饲喂肉+稀有饲喂肉(它吃40包饲料)
水池龟饲料:三文鱼+鲶鱼(它吃13包饲料)
岩浆龟饲料:大闸蟹+鲤鱼(它吃13包饲料)
巨猿饲料:香蕉+松果+大闸蟹(它吃16包饲料)
上古鳄鱼饲料:鲍鱼+桂鱼+章鱼腿(它吃40包饲料)

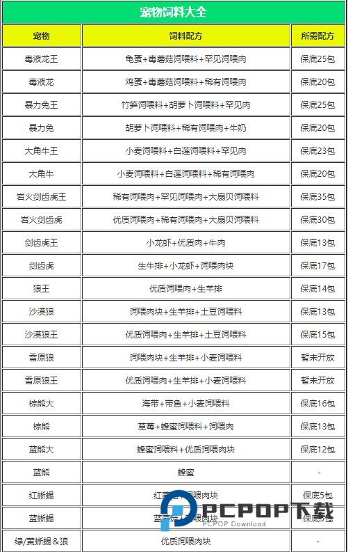
3、宠物类
暴力兔饲料:稀有饲喂肉+饲喂料胡萝卜+牛奶(它吃17~21包饲料)
暴力兔王饲料:罕见饲喂肉+饲喂料萝卜+饲喂料竹笋(它吃20~25包饲料)
剑齿虎饲料:小龙虾+饲喂肉+生牛排(它吃15~17包饲料)
剑齿虎王饲料:小龙虾+优质饲喂肉+生牛排(它吃15~17包饲料)
小黑虎饲料:优质饲喂肉+稀有饲喂肉+饲喂料大扇贝(它吃17~21包饲料)
黑虎王饲料:罕见饲喂肉+稀有饲喂肉+饲喂料大扇贝(它吃20~25包饲料)
孤狼/狼王饲料:优质饲喂肉+生羊排(它吃10包饲料)
沙狼饲料:饲喂肉+生羊排+饲喂料土豆(它吃10包饲料)
沙狼王饲料:优质饲喂肉+生羊排+饲喂料土豆(它吃15包饲料)
雪原狼饲料:饲喂肉+生羊排+饲喂料小麦
雪狼王饲料:优质饲喂肉+生羊排+饲喂料小麦
红蜥蜴饲料:红蘑菇+饲喂肉(它吃5包饲料)
蓝蜥蜴饲料:饲喂肉+蓝蘑菇(它吃5包)
绿蜥蜴/黄蜥蜴/狼饲料:优质饲喂肉(未加工)
棕熊/棕熊大饲料:饲喂肉+饲喂料蜂蜜+草莓(它吃13~15包饲料)
蓝熊饲料:蜂蜜(未加工)
蓝熊大饲料:优质饲喂肉+饲喂料蜂蜜(它吃10~12包饲料)

4、家畜类
荒原牛饲料:甘蔗+苹果+饲喂料小麦草料(它吃6包饲料)
猪饲料:黄豆(未加工)
大角牛饲料:白莲花+饲喂料小麦+稀有饲喂肉(它吃17~21包饲料)
大角牛王饲料:饲喂料白莲花+饲喂料小麦+罕见饲喂肉
小乌龟饲料:饲喂料小麦+鲤鱼初级鱼饲料(它吃4包饲料)
红猪饲料:饲喂料黄豆+饲喂料小麦黄豆宠物粮(它吃10包饲料)
鸡/奶牛/绵羊/公牛饲料:小麦(未加工)

1、梦幻般的乌托邦城市带来这个神秘的面貌。
2、玩家将在这里解开传说中的迷雾。
3、神秘的乌托邦世界又将会带来什么样的惊喜呢。
4、多人的联手,你们又将创造出什么样的奇迹。
5、让我们拭目以待,在这个神秘世界的面纱。
1、全球同服,策略竞技
世界各地菁英玩家齐聚氏族战地,运用您的战争智慧迈向成王之路,击败一切对手,坐上世界顶端的王座!
2、全景王国,壮阔呈现
手游史上最丰富多样的战场地形!细緻的城池建筑,3D全景立体呈现,您将可以亲手打造、摆设属于自己的天空之城,打造一方霸业。
3、浮空堡垒,飞船出击
梦幻般的作战飞船与浮空堡垒,为您的公会提供最强大的佈署!再搭配上兵种阵型的相生相剋、以及佔领部落的能力加成,将挑战您的每一条战略神经。
4、英雄时装,氏族传说
5大种族、10个氏族,传说中的英雄精锐尽出!他们都拥有属于自己的背景故事、酷炫时装,快召唤他们来带领您的军队衝锋陷阵,杀出重围!
v3.9.9版本
【新地图 - 瓦尔哈拉】
全新区域勇气英灵圣殿 -
瓦尔哈拉现世贝雅,冒险者们可以在北境找到英灵殿之门,通过女武神的考验踏入英灵圣殿;瓦尔哈拉有神秘的庭院麋鹿、可爱的花妖精、英勇的女武神等,还有其他更多的惊喜等著冒险者们一探究竟!
【新BOSS - 女武神之王】
随著英灵圣殿的降临,冒险者们将面对新的家园
Boss“女武神之王”芙蕾雅的试炼,完成最终试炼,向芙蕾雅证明你自身的勇气与智慧吧!同时新增战斗伙伴芙蕾雅,芙蕾雅进阶后能力会更强,一定能成为大家冒险途中的得力帮手
!
【 新武器、装备】
全新【永恒系列】进阶武器及【雷霆系列】防具来啦!新武器、装备可通过收集新地图的材料制作获得。
【贝雅畜牧与宠物之星】
贝雅畜牧:冒险者们可以制作【次元兽栏】将生产宠放入其中
,饲养的生产宠可以产出对应的生产品以及其他特殊道具,其中产出的宠物之心可制成宠物之星,用于提高宠物资质。
游戏信息
更多资讯MORE +
相关专题MORE +