游戏简介
超数据世界官方版是一款二次元风格的开放世界MMORPG策略手游,融合了即时战斗、角色养成与探索冒险元素。玩家可以自由探索天空、海洋、冰原等多样地图,上天入地,发现隐藏彩蛋与稀有资源。超数据世界官方版下载支持招募伙伴、培养宠物、挑战副本,还可参加全国宠物大赛,体验策略与收集的乐趣。高度自由的世界设定让玩家能创造属于自己的虚拟世界,穿越科技与未来感交织的奇妙场景,享受冒险、战斗与策略相结合的沉浸式体验。
一、绿字白字
如图,点开宠物的基本资料,可以看见力量、敏捷、体质、智慧这四个数值,其中包含绿色和白色的数字,这就是绿字和白字。
重点来了!不要被白字所困扰,白字显示的只是通过游戏中各种复杂的算法得出的宠物最终数值(后面会讲),选宠物的时候没有参考的价值!在选择宠物时只看绿字!只看绿字!只看绿字!

每个宠物抽到时绿字都是随机的!随机的!随机的!属性好坏拿抽到的宠物绿字属性和图鉴做比较,如下图:


二、个性
每个宠物有两个随机个性;
个性分等级:LV5最大,LV1最小;
个性分为基、伪基、某守、某抗、某破、某穿。
①基
基是目前版本最优先考虑的个性;
基是宠物个性中的初力、初智、初敏、初全。基提升的是最终属性(也就是白字);
基每提升1,该属性最终数值就会提升500。举个例子:下图中的初力4,力量基础提升8.8,最终宠物的力量属性(白字)上就会加4400的数值。


②伪基
伪基是在个性中增加百分比属性;
是宠物个性中的神力、智慧、迅捷、全能、物抗、魔抗、命中、闪避、格挡、魔挡、吸血。
如图,伪基没有基加的属性来的实在,但也是着重培养某样属性时很有必要的个性。

③某守、某抗
类似于“火抗、光守”这样的个性,主要用于坦克宠物。


④某破、某穿
类似于“风破、机穿”这样的个性,由于你游属性太多,最无用的个性,可忽略。


三、宠物分类
宠物分为四种,单属性宠物、双属性宠物、全能宠、角色宠
单属性宠物:
单个属性绿字特别突出,当前版本普遍用处不大,坦克宠物除外(合格的坦克宠物最好有体基,即使没有体基,有格挡、魔挡、闪避、某守、某抗也可一用)

双属性宠物:
两个属性突出,任意两个绿字属性突出,搭配宠物职业主要做PVE宠物,如图:

全能宠物:
属性均衡,四项满级绿字属性都在100左右,较单属性双属性宠更吃二补(见下面补正篇,这里只提一个概念)更多,作为pvp宠活跃在大赛上。(大赛本帖不做介绍,感兴趣可以论坛搜索)

角色宠:
角色宠比起普通相对特殊且复杂,多了一个职业被动(即地图里转职某个角色的被动),某些角色被动很强(这个某些角色要体验角色才能了解,我这方面见识尚浅,听群里moli大佬与和人大佬列举了几个强力宠物:勇,虎潇,马超,莲,螃蟹子,温蒂尼等,可以作为参考),即使没基也可以用,但是注意一定是较强或功能性被动,不确定的话可以单拿出问。

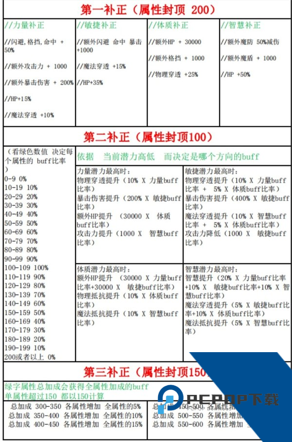
四、补正(满级宠物才看补正,补正占很大一部分最终数值,新手最懵的部分,我保证幼儿园教学,让大伙都听懂)(修正:九鸳,一补二补进行了修正细化)
先看表:

懵吧,我开始也懵,保存下来,以后总得用,听我给你唠。
什么是补正?补正是策划为了增强全能宠物并且限制单属性宠物给的一个系统,目的是给平庸的全能宠增加能力,免得废宠太多。
看补正图,补正分为一补、二补、三补,满级宠物才看补正,是所有宠物属性最后算的一项,也就是算完个性加成再算补正;而补正自身计算没有先后顺序,最终求出所加的属性和即可。
具体算法我举个例子,看下图这只蓝小丑鬼:


1、可以在地图上跑来跑去,或者探险
场地有平原,沙漠,天空,沙滩,海底,地牢,遗迹,坟墓,冰原,山地,宫殿等等的地方可以冒险。
2、非常多的职业,目前配搭就超过了200种
比如剑侠配搭魔灭就是一个魔剑士的玩法,守卫配搭圣牧就是一个圣骑士的玩法等等。玩家可以创造出自已的玩法。
3、宠物类型高达千只,每一只就算抓1万次,他的属性都不一样
比如小乌龟,小兔子,美女帅哥,机械人,外星人,野兽,小狗,花花草草,各种鱼类,各种飞行,海底生物可以收集,大大满足不同爱好者的收集养成愿望。
1、boss血量随着等级递增,低等级boss血量较低;boss攻击速度和移动速度,随着等级提升而提高;boss 命中 和 闪避基础值 会随着等级提升而提升。
2、被攻击时5%几率触发观摩,攻击时1%几率触发观摩:观摩时有机会学习对方技能,小技能100%,中技能50%,大技能25%。
3、力量属性主要提升物理攻击力和霸体攻击;智慧属性,主要提升魔法攻击力 和 魔力;敏捷属性,主要提升命中,闪避,速度,体力,暴击;体质属性,主要提升霸体防御,防御,生命;攻速影响蓄力速度,咏唱速度,射程越短速度提升的效果越明显。所以加点加敏是必要的。
4、翻滚提升闪避,霸体, 完美时间内免受击和减伤,闪避影响减伤和完美时间。
5、物理技能计算连击;所有人都可以连击,非斗士最高连击50,每1连击增加0.4%伤害。
6、普攻后接物理技能可以达成连招,根据技能强度恢复8(小)/20(中)/40(大)体力。
7、使用物理技能时会自动附带普攻,若蓝量不足以释放技能,则只会进行一次普攻。
8、进入战斗会自动获得怒气,怒气值越高,移动速度和伤害越高;脱战会慢慢失去怒气,但回血回蓝速度大大提高。
9、所有武器长摁都能触发特殊攻击模式。
1、游戏中的所有宠物都可以被玩家自由捕捉。拥有大量的收集元素,玩家可以获得这些可爱的动物来陪伴我们冒险。
2、DB系统包含丰富的收藏元素,可以满足不同爱好者的收藏和开发愿望。
3、游戏包含超丰富的玩法模式、轻松愉快的剧情、自由选择的武器装备、多样的角色选择。
游戏信息
更多资讯MORE +
相关专题MORE +